Page 31 sur 31
Re: Restauration B14 torpedo de scorpion
Publié : 24 mars 2026, 09:42
par scorpion
ok, proposition suivant (sauf si le coleur etais deja defini a l'origine et je ne le sais pas) tous en 3.7mm2
longeur
phare avant D 4 m x 3 cables (vert, vert/noir, vert/violet)
phare avant G 4 m x 3 cables (vert, vert/noir, vert/violet)
phare arriere et feux stop 5m x 2 cables (vert/rouge, vert/blanc)
klaxon 5m x 2 cables (blanc)
disjonteur, dinamo, amperemetre 5m x 2 cables (jaune)
Re: Restauration B14 torpedo de scorpion
Publié : 24 mars 2026, 09:59
par schum22
Pour tes phares avant pas besoin de tant de longueur pour la droite puisqu'il y a le bornier sous le radiateur
Attention au diamètre, ni trop fin ni trop gros.
Re: Restauration B14 torpedo de scorpion
Publié : 24 mars 2026, 10:07
par scorpion
schum22 a écrit : 24 mars 2026, 09:59
Pour tes phares avant pas besoin de tant de longueur pour la droite puisqu'il y a le bornier sous le radiateur
Attention au diamètre, ni trop fin ni trop gros.
merci, j'ai pris les plus fin disponible, au debout je voulais de 2mm mais pas dispo, si tu pense que il faut que je change le diametre merci de me dire par le quelle, stp
pour la longeur, je prefere etre assez que trop court
Re: Restauration B14 torpedo de scorpion
Publié : 24 mars 2026, 10:15
par schum22
Les anciennes dénominations donnaient du 20/10 entre l'interrupteur de démarrage et l'ampèremètre, et entre l’ampèremètre et la barrette de distribution
Et pour tous les autres fils (phares, magnéto....) du 12/10.
Pour le gros câble qui va de la batterie au bouton de démarrage et de ce bouton au démarreur ils parlent de 21 m/m.
Attention car parfois ils parlent section et d'autres diamètre.
Re: Restauration B14 torpedo de scorpion
Publié : 24 mars 2026, 10:21
par schum22
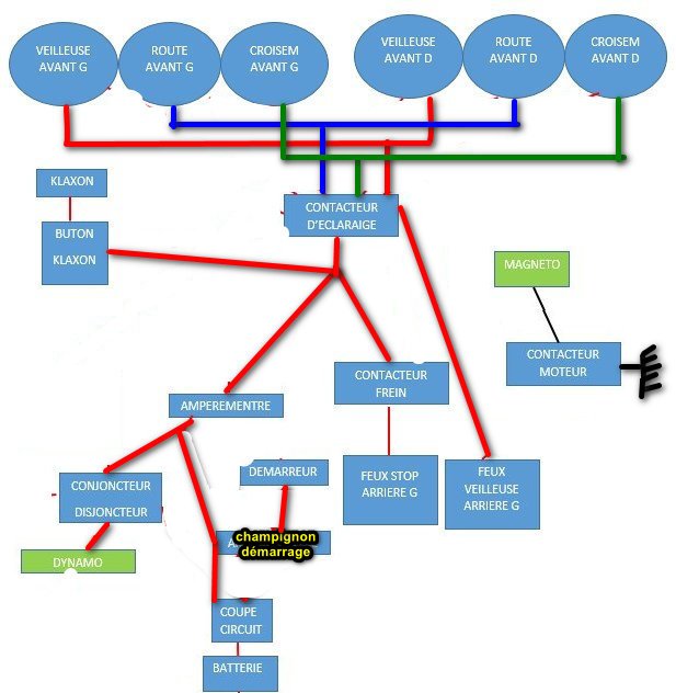
Il y a une erreur dans le schéma précédent

- Screenshot 2026-03-23 094833.jpg (59.07 Kio) Consulté 90 fois
Re: Restauration B14 torpedo de scorpion
Publié : 24 mars 2026, 10:21
par schum22
As tu pensé aux cosses et à la façon dont tu allais les fixer et les isoler?
Re: Restauration B14 torpedo de scorpion
Publié : 24 mars 2026, 10:29
par scorpion
schum22 a écrit : 24 mars 2026, 10:15
Les anciennes dénominations donnaient du 20/10 entre l'interrupteur de démarrage et l'ampèremètre, et entre l’ampèremètre et la barrette de distribution
Et pour tous les autres fils (phares, magnéto....) du 12/10.
Pour le gros câble qui va de la batterie au bouton de démarrage et de ce bouton au démarreur ils parlent de 21 m/m.
Attention car parfois ils parlent section et d'autres diamètre.
ok, du coup
12/10 → diametre 1,2 mm pas disponible donc plutot 1.5 mm
20/10 → diametre 2,0 mm
21 m/m → diametre 21 mm pas disponible dans ton lien
Longeur
phare avant D, diametre 1.2mm, 4 m x 3 cables (vert, vert/noir, vert/violet)
phare avant G, diametre 1.2mm, 4 m x 3 cables (vert, vert/noir, vert/violet)
phare arriere et feux stop, diametre 1.2mm, 5m x 2 cables (vert/rouge, vert/blanc)
klaxon, diametre 1.2mm, 5m x 2 cables (blanc)
disjonteur, dinamo, amperemetre, diametre 2mm, 5m x 2 cables (jaune)
schum22 a écrit : 24 mars 2026, 10:21
As tu pensé aux cosses et à la façon dont tu allais les fixer et les isoler?
non, pas de tout, ce ca que il faut?

- Screenshot 2026-03-24 103744.jpg (8.91 Kio) Consulté 81 fois
Re: Restauration B14 torpedo de scorpion
Publié : 24 mars 2026, 11:30
par schum22
scorpion a écrit : 24 mars 2026, 10:29
ok, du coup
12/10 → diametre 1,2 mm pas disponible donc plutot 1.5 mm
20/10 → diametre 2,0 mm
21 m/m → diametre 21 mm pas disponible dans ton lien
Non tu mélanges diamètre et section
Re: Restauration B14 torpedo de scorpion
Publié : 24 mars 2026, 12:06
par schum22
scorpion a écrit : 24 mars 2026, 10:29
non, pas de tout, ce ca que il faut?
Screenshot 2026-03-24 103744.jpg
Non je parlais des cosses pour se connecter divers appareils
https://www.autoelectricsupplies.fr/p/h ... g-terminal
Re: Restauration B14 torpedo de scorpion
Publié : 24 mars 2026, 13:31
par scorpion
schum22 a écrit : 24 mars 2026, 11:30
scorpion a écrit : 24 mars 2026, 10:29
ok, du coup
12/10 → diametre 1,2 mm pas disponible donc plutot 1.5 mm
20/10 → diametre 2,0 mm
21 m/m → diametre 21 mm pas disponible dans ton lien
Non tu mélanges diamètre et section
du coup, si tu pouvait me corriger, j'ai meme demande a chatgpt et il propose la meme choose,
ah ok, je comprend, merci, du coup ca seras decide en accord avec la section/diametre de cables
Re: Restauration B14 torpedo de scorpion
Publié : 24 mars 2026, 13:48
par schum22
scorpion a écrit : 24 mars 2026, 13:31
ah ok, je comprend, merci, du coup ca seras decide en accord avec la section/diametre de cables
Et surtout du diamètre des connexions des appareils.
Re: Restauration B14 torpedo de scorpion
Publié : 24 mars 2026, 14:01
par scorpion
peut etre mieux avec les carres? car si non je ne comprend pas ce que je doit changer ou je me suis trompe
ok, du coup
12/10 → diametre 1,2 mm2 pas disponible donc plutot 1.5 mm2
20/10 → diametre 2,0 mm2
21 m/m → diametre 21 mm2 pas disponible dans ton lien
Longeur
phare avant D, diametre 1.5mm2,2 4 m x 3 cables (vert, vert/noir, vert/violet)
phare avant G, diametre 1.5mm2, 4 m x 3 cables (vert, vert/noir, vert/violet)
phare arriere et feux stop, diametre 1.5mm2, 5m x 2 cables (vert/rouge, vert/blanc)
klaxon, diametre 1.5mm2, 5m x 2 cables (blanc)
disjonteur, dinamo, amperemetre, diametre 2mm2, 5m x 2 cables (jaune)
je pensait pas que meme pour choisir le cable serait aussi complique