schum22 a écrit : 24 mars 2026, 10:15
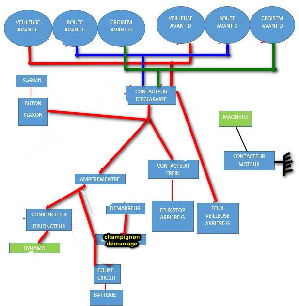
Les anciennes dénominations donnaient du 20/10 entre l'interrupteur de démarrage et l'ampèremètre, et entre l’ampèremètre et la barrette de distribution
Et pour tous les autres fils (phares, magnéto....) du 12/10.
Pour le gros câble qui va de la batterie au bouton de démarrage et de ce bouton au démarreur ils parlent de 21 m/m.
Attention car parfois ils parlent section et d'autres diamètre.
ok, du coup
12/10 → diametre 1,2 mm pas disponible donc plutot 1.5 mm
20/10 → diametre 2,0 mm
21 m/m → diametre 21 mm pas disponible dans ton lien
Longeur
phare avant D, diametre 1.2mm, 4 m x 3 cables (vert, vert/noir, vert/violet)
phare avant G, diametre 1.2mm, 4 m x 3 cables (vert, vert/noir, vert/violet)
phare arriere et feux stop, diametre 1.2mm, 5m x 2 cables (vert/rouge, vert/blanc)
klaxon, diametre 1.2mm, 5m x 2 cables (blanc)
disjonteur, dinamo, amperemetre, diametre 2mm, 5m x 2 cables (jaune)
schum22 a écrit : 24 mars 2026, 10:21
As tu pensé aux cosses et à la façon dont tu allais les fixer et les isoler?
non, pas de tout, ce ca que il faut?

- Screenshot 2026-03-24 103744.jpg (8.91 Kio) Consulté 2331 fois