Un problème de mécanique à résoudre, une pièce à trouver, une astuce ....

Ce forum à l'intention des passionnés de 10HP est là pour vous aider.


Il est géré par une équipe de bénévoles passionnés et est entièrement gratuit.

Toutefois si vous voulez l'utiliser pleinement, c'est à dire envoyer et recevoir des messages il vous faut au préalable recenser votre 10HP.

Une fiche à compléter, une photo à joindre et vous pourrez échanger sur le forum !

Vous pouvez le faire ici: Recensez votre véhicule


Cordialement

Le président

Roland

Restauration B14 torpedo de scorpion

Faites nous suivre vos restaurations

Modérateurs : Citron, schum22

Avatar de l’utilisateur
schum22
Administrateur - Site Admin
Messages : 3273
Inscription : 17 nov. 2006, 09:23
Localisation : Côtes du Nord

Re: Restauration B14 torpedo de scorpion

Message par schum22 »

IMG_20260322_180242.jpg
IMG_20260322_180242.jpg (185.57 Kio) Consulté 1931 fois
Seb
Administrateur du Forum 10hp
B14F Torpédo Commercial 1927
scorpion
Messages : 279
Inscription : 19 juin 2025, 07:13

Re: Restauration B14 torpedo de scorpion

Message par scorpion »

schum22 a écrit : 23 mars 2026, 09:07
scorpion a écrit : 22 mars 2026, 21:50 IMG_20260322_214907.jpg
C'est le bornier pour les phares
ah, ok, je demanderais plus d'info une fois que j'aurais commence l'installation electrique
scorpion
Messages : 279
Inscription : 19 juin 2025, 07:13

Re: Restauration B14 torpedo de scorpion

Message par scorpion »

schum22 a écrit : 23 mars 2026, 09:10 IMG_20260322_180242.jpg
et du coup, ce lui la il iras bien ? selon internet il doit etre rond, et si j'ai bien compris il faut faire un amperage entre la dynamo et le conjoncteur disjoncteur, mais il faudras d'abord verifie que la dynamo est en etat de marche

https://elecancetres.com/regulateurs-co ... ynamo.html
scorpion
Messages : 279
Inscription : 19 juin 2025, 07:13

Re: Restauration B14 torpedo de scorpion

Message par scorpion »

schum22 a écrit : 22 mars 2026, 12:19 L'électricité n'est pas un élément essentiel d'une 10HP, tu peux commencer à rouler sans.

Le faisceau est simple, un fil de stop et de veilleuse qui va à l'arrière, à l'avant 2 paires de fils qui vont à chacun à un phare.
Plus un autre fil qui va du bouton de klaxon au klaxon.
Un fil de "puissance" qui va du conjoncteur disjoncteur de la dynamo à l'ampèremètre à la sortie duquel est distribué par le contacteur d’éclairage le feu arrière et les phares à l'avant (plus le klaxon et le feu stop).

Un fils complètement indépendant qui va de la magnéto au tableau de bord pour la mettre à la masse et arrêter le moteur.

Il n'y a rien de plus.

Le faisceau passe le long du châssis et y est fixé par des colliers grâce au emplacement prévus d'origine.
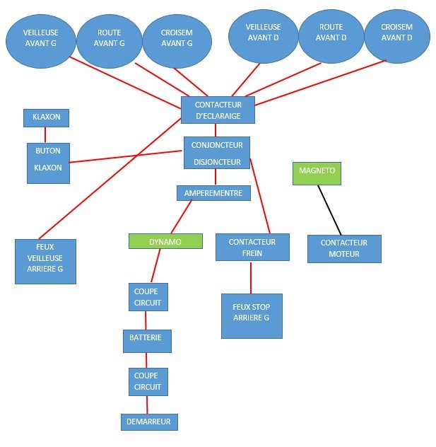
j'ai prepare un petit schema electrique, j'ai plusiers doutes,

tu parle a chaque fois de fils de puissance donc le +, le - tu le chope a chaque fois a la mase du vehicule je suppose
le magneto tu ditde le mettre a la masse, du coup, ce un fil + qu'arrive ?
et la batterie, elle est branche comment?

la coleur rouge indique que ce un cable + uniquement
Pièces jointes
Screenshot 2026-03-23 094833.jpg
Screenshot 2026-03-23 094833.jpg (57.07 Kio) Consulté 1924 fois
Avatar de l’utilisateur
schum22
Administrateur - Site Admin
Messages : 3273
Inscription : 17 nov. 2006, 09:23
Localisation : Côtes du Nord

Re: Restauration B14 torpedo de scorpion

Message par schum22 »

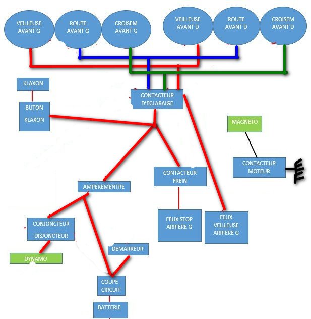
Il n'y a pas de feu à droite, il n'y a qu'un seul feu unique à gauche.

Pour tes phares avant il y a a chaque fois 3 fils (veilleuse, route et croisement).

La dynamo est reliée à -l'entrée de- l'ampèremètre, en sortie tous les autres consommateur.

La batterie est reliée par un très gros câble au champignon/contacteur de démarreur (idéalement avec un coupe circuit) et de l'autre coté du contacteur avec le même câble au démarreur.
Et il manque un fil entre la dynamo et le coupe circuit pour la recharge de la batterie.

Non pas de positif à la magnéto c'est juste une mise à la masse comme sur ta tondeuse.
Seb
Administrateur du Forum 10hp
B14F Torpédo Commercial 1927
scorpion
Messages : 279
Inscription : 19 juin 2025, 07:13

Re: Restauration B14 torpedo de scorpion

Message par scorpion »

Screenshot 2026-03-23 094833.jpg
Screenshot 2026-03-23 094833.jpg (45.83 Kio) Consulté 1906 fois
Avatar de l’utilisateur
schum22
Administrateur - Site Admin
Messages : 3273
Inscription : 17 nov. 2006, 09:23
Localisation : Côtes du Nord

Re: Restauration B14 torpedo de scorpion

Message par schum22 »

Non ton schéma n'est pas bon
Screenshot 2026-03-23 094833.jpg
Screenshot 2026-03-23 094833.jpg (57.15 Kio) Consulté 1897 fois
Seb
Administrateur du Forum 10hp
B14F Torpédo Commercial 1927
scorpion
Messages : 279
Inscription : 19 juin 2025, 07:13

Re: Restauration B14 torpedo de scorpion

Message par scorpion »

merci,je vois que tout commence avec le conjocteur, pourrais tu me dire si il faut faire un amperage? je vais voir si j'arrive a confirmer que la dynamo est en etat de marche, et le type de cablage? quelque choose de special?
scorpion a écrit : 23 mars 2026, 09:12
schum22 a écrit : 23 mars 2026, 09:10 IMG_20260322_180242.jpg
et du coup, ce lui la il iras bien ? selon internet il doit etre rond, et si j'ai bien compris il faut faire un amperage entre la dynamo et le conjoncteur disjoncteur, mais il faudras d'abord verifie que la dynamo est en etat de marche

https://elecancetres.com/regulateurs-co ... ynamo.html
Et voilà la dernière de mes jantes peint plus qu'à trouver le pneu
IMG_20260323_155924.jpg
Avatar de l’utilisateur
schum22
Administrateur - Site Admin
Messages : 3273
Inscription : 17 nov. 2006, 09:23
Localisation : Côtes du Nord

Re: Restauration B14 torpedo de scorpion

Message par schum22 »

scorpion a écrit : 23 mars 2026, 13:29 Et voilà la dernière de mes jantes peint plus qu'à trouver le pneu
IMG_20260323_155924.jpg
Ce n'est pas la même que tes autres jantes de la première photo, c'est une jante de AC4.
Seb
Administrateur du Forum 10hp
B14F Torpédo Commercial 1927
Avatar de l’utilisateur
schum22
Administrateur - Site Admin
Messages : 3273
Inscription : 17 nov. 2006, 09:23
Localisation : Côtes du Nord

Re: Restauration B14 torpedo de scorpion

Message par schum22 »

Ton gros coupe circuit il ne faut pas le laisser sur la planche de bord, il faut le cacher coté plancher ou sous le siège.
Seb
Administrateur du Forum 10hp
B14F Torpédo Commercial 1927
scorpion
Messages : 279
Inscription : 19 juin 2025, 07:13

Re: Restauration B14 torpedo de scorpion

Message par scorpion »

schum22 a écrit : 23 mars 2026, 17:22
scorpion a écrit : 23 mars 2026, 13:29 Et voilà la dernière de mes jantes peint plus qu'à trouver le pneu
IMG_20260323_155924.jpg
Ce n'est pas la même que tes autres jantes de la première photo, c'est une jante de AC4.
:oops: :oops: :oops: quelle grosse boulet, putain, pas vérifié avant ......
scorpion
Messages : 279
Inscription : 19 juin 2025, 07:13

Re: Restauration B14 torpedo de scorpion

Message par scorpion »

schum22 a écrit : 23 mars 2026, 17:24 Ton gros coupe circuit il ne faut pas le laisser sur la planche de bord, il faut le cacher coté plancher ou sous le siège.
Ok, je pense le laisser pour moment le temp de retrouver le pieces final
scorpion
Messages : 279
Inscription : 19 juin 2025, 07:13

Re: Restauration B14 torpedo de scorpion

Message par scorpion »

Vu que je me suis lardé avec la jante je vais la vendre, je n'achèterai paa autre tant que je n'as pas fini le câblage,

Je me suis renseigné pour le câble, il faut utiliser de cable tressé, j'ai choisis de 2.5mm pour tout sauf le grosse câble, je pensait acheté de cable normal voiture et le couvrir avec une housse tressé, quelle est votre opinion?

https://www.amazon.fr/C%C3%A2ble-voitur ... hatgpt.com

https://www.amazon.fr/cyclingcolors-exp ... hatgpt.com
Avatar de l’utilisateur
schum22
Administrateur - Site Admin
Messages : 3273
Inscription : 17 nov. 2006, 09:23
Localisation : Côtes du Nord

Re: Restauration B14 torpedo de scorpion

Message par schum22 »

scorpion a écrit : 23 mars 2026, 21:24 Vu que je me suis lardé avec la jante je vais la vendre, je n'achèterai par autre tant que je n'as pas fini le câblage,
Faut pas rêver, il y en a la pelle à vendre, j'en ai dans mon tas de ferraille et j'en ai même jeté.
Seb
Administrateur du Forum 10hp
B14F Torpédo Commercial 1927
Avatar de l’utilisateur
schum22
Administrateur - Site Admin
Messages : 3273
Inscription : 17 nov. 2006, 09:23
Localisation : Côtes du Nord

Re: Restauration B14 torpedo de scorpion

Message par schum22 »

scorpion a écrit : 23 mars 2026, 21:24 Je me suis renseigné pour le câble, il faut utiliser de cable tressé, j'ai choisis de 2.5mm pour tout sauf le grosse câble, je pensait acheté de cable normal voiture et le couvrir avec une housse tressé, quelle est votre opinion?

https://www.amazon.fr/C%C3%A2ble-voitur ... hatgpt.com

https://www.amazon.fr/cyclingcolors-exp ... hatgpt.com
Si tu veux faire comme à l'époque c'est ça qu'il faut utiliser : https://www.autoelectricsupplies.fr/p/g ... ided-stock
Seb
Administrateur du Forum 10hp
B14F Torpédo Commercial 1927
Répondre